近日,中国热科院南亚所芒果研究中心在前期创新性研发了芒果成花调控中试产品“易花1号”及其配套新技术的基础上,首次系统解析了“易花1号”主效试剂缩节胺调控芒果花诱导的特异性网络,鉴定到成花调控的关键模块MiABI5-like7-MiFT3。本研究不仅揭示植物开花调控网络的新机制,也为应对暖冬气候导致的花期异常及反季节成花调控提供了新的策略。
芒果是世界重要热带水果,2023年我国芒果栽培面积超过600万亩,产值在288亿元以上,是支撑乡村振兴的“土特产”。受全球变暖影响,暖冬气候日益普遍,导致芒果树开花率低且不稳定。目前生产中常施用多效唑来抑制营养生长、促进开花,以缓解低温不足等环境限制,该技术也用于热带地区芒果的提前生产。然而,多效唑长期过量使用已引发土壤残留、树体早衰及开花不整齐等问题。因此,低残留花诱导剂的缺乏及成花调控机制不明,成为制约芒果产业高质量发展的“瓶颈”。
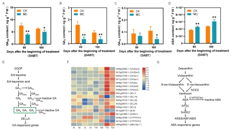
研究团队创新性地发现,环境友好、低残留的植物生长调节剂缩节胺可显著提高芒果花芽率并促进花诱导进程。为深入解析芒果成花的分子机制,研究以对缩节胺敏感的‘台农1号’芒果为材料,综合运用细胞学、转录组及WGCNA分析,构建了以枢纽基因MiFT3为核心的调控网络;结合内源激素谱分析,明确赤霉素(GA)生物合成降低、脱落酸(ABA)生物合成与信号通路激活是成花转变的关键事件。进一步通过生化实验与稳定毛状根转基因体系验证,发现ABA信号转导因子MiABI5-like7可直接激活MiFT3的表达;在芒果芽中沉默MiABI5-like7会延迟开花,而异位表达该基因则促进早花。研究系统阐明了缩节胺通过抑制GA生物合成、激活MiABI5-like7介导的信号通路,进而诱导芒果开花转变的分子机制。
图1 响应缩节胺处理的花转变相关的调控网络和关键基因
图2 响应缩节胺(MC)处理的GA和ABA的含量及其生物合成与信号转导通路
图3 转录因子MiABI5-like7对MiFT3基因的直接激活作用
相关研究以“MiABI5-like7-MiFT3 regulatory module controls floral transition induced by mepiquat chloride in evergreen perennial mango (Mangifera indica L.)”为题发表于《Horticulture Research》。中国热科院南亚所许文天副研究员为第一作者。中国热科院南亚所马小卫研究员、王松标研究员、高玉尧副研究员为文章共同通讯作者。该研究得到海南省重点研发、国家现代农业产业技术体系等项目的资助。
论文链接:https://doi.org/10.1093/hr/uhaf336


琼ICP备11000394号
琼公网安备 46010602000325号