近日,中国热带农业科学院橡胶研究所田维敏教授团队联合崖州湾国家实验室/中国科学院遗传与发育生物学研究所李家洋院士团队和中国科学院遗传与发育生物学研究所梁承志研究员团队在国际主流杂志《Nature Communications》上发表“Genomic insight into domestication of rubber tree”研究论文,系统地阐明了橡胶树早期驯化的遗传基础,揭示了增加的乳管列数量是橡胶树早期驯化的首要性状,并通过全基因组关联分析(GWAS)鉴定到一个调控乳管数量的驯化基因。

橡胶树乳管列数是橡胶树驯化的首要性状
天然橡胶是一种工业原材料,对国家的工业化建设及国防安全至关重要。多年来我国天然橡胶自给率持续偏低,2022年仅为13%,已严重威胁产业的可持续发展和国家战略安全。橡胶树是世界天然橡胶的主要来源。自1876年英国人魏克汉引种开始,开启了橡胶树人工驯化历程。经过一百余年的选择和改良,目前四生代无性系热研8-79的产量是未经选择实生树的4倍左右,但其驯化的遗传基础有待解析。
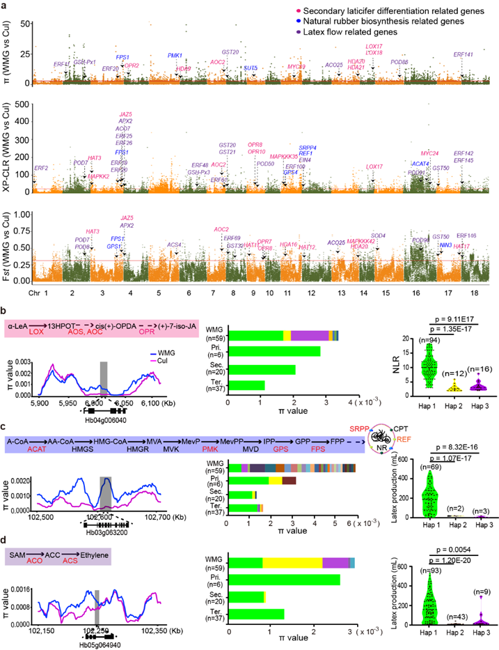
在本研究中,研究人员首先构建了一个高质量橡胶树基因组以及涵盖335份种质材料的遗传变异图谱,通过群体遗传分析发现150年人工驯化在基因组层面存在的痕迹,并鉴定到多个受选择的产量相关基因。树干树皮中的次生乳管密切联系着天然橡胶生产,是橡胶树产量形成的结构基础。研究人员通过GWAS分析,鉴定到一个调控乳管分化的主效基因HbPSK5。采用实验形态学的手段,证明人工合成的磺肽素可以有效诱导次生乳管形成。研究人员揭示了5个HbMYC成员可转录激活该基因的启动子。通过与中国科学院遗传与发育生物学研究所李家洋院士团队合作,在橡胶草中过表达HbPSK5及其转录激活因子HbMYC26均可以显著促进橡胶草根部乳管形成,进而提高天然橡胶含量。该研究对橡胶树高产育种及其他产胶植物的快速驯化均具有重要的指导意义。

橡胶树选择消除分析

橡胶树乳管性状GWAS分析及HbPSK5基因功能鉴定
论文第一署名单位为热带作物生物育种全国重点实验室/中国热带农业科学院橡胶研究所。中国热带农业科学院橡胶研究所晁金泉副研究员、吴绍华副研究员、史敏晶研究员,中国科学院遗传与发育生物学研究所徐霞助理研究员、浙江大学/齐禾生物高强博士、中国科学院遗传与发育生物学研究所/河北大学杜会龙教授为论文共同第一作者,中国热带农业科学院橡胶研究所田维敏教授、中国科学院遗传与发育生物学研究所梁承志研究员和崖州湾国家实验室/中国科学院遗传与发育生物学研究所李家洋院士为论文共同通讯作者。
研究工作得到了国家重点研发课题(2018YFD1000502)、国家天然橡胶产业技术体系(CARS-33-YZ1)、国家自然科学基金(31700601、31870590、31800577、31800578)、中国热带农业科学院青年人才托举工程(1630022020021、1630022021001)、海南省重点研发计划(ZDYF2022XDNY252)以及海南省自然科学基金创新团队项目(320CXTD442)共同资助。

论文封面
论文链接:https://www.nature.com/articles/s41467-023-40304-y


琼ICP备11000394号
琼公网安备 46010602000325号